How integration works
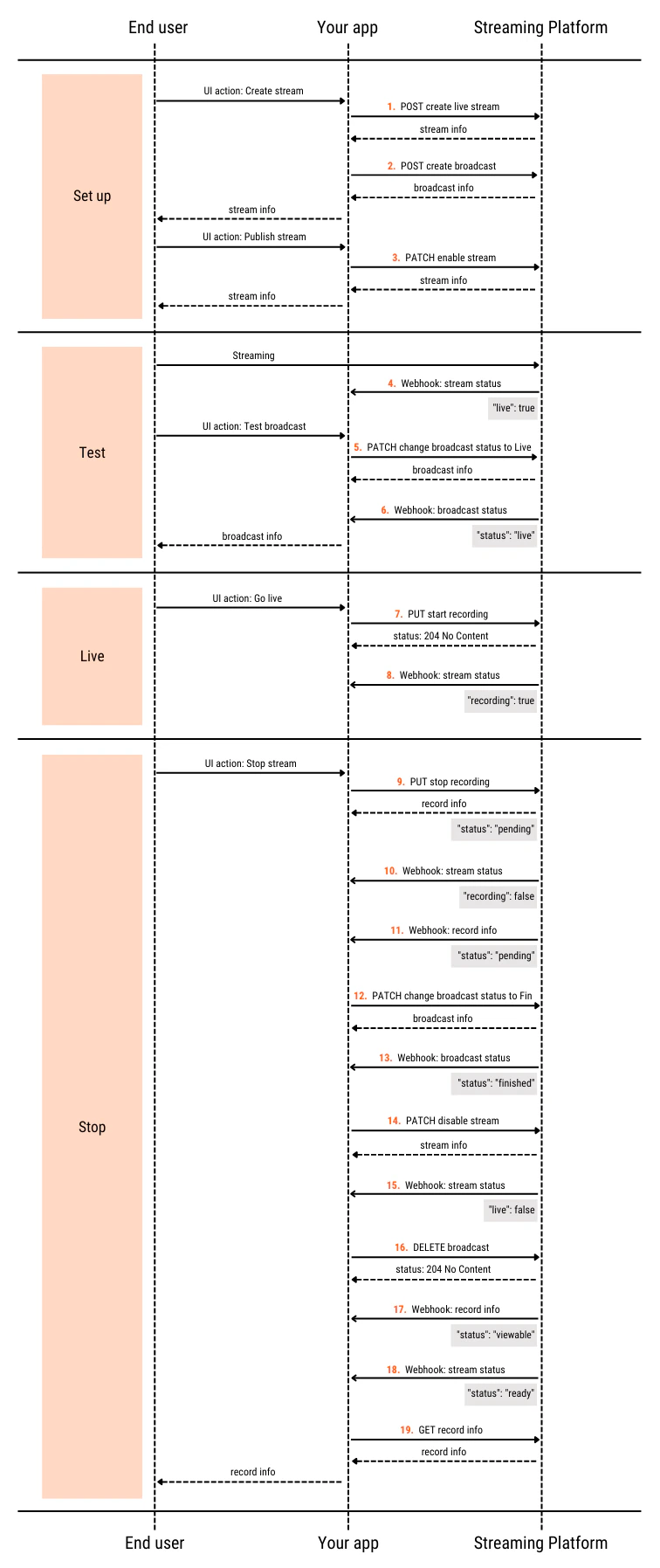
Typically, your app presents users with an interface through which they can create and manage a stream. Each user action represents a request to an endpoint in the Video Streaming API and a webhook. The following diagram shows the typical high-level sequence of the operations grouped into stages:
- Your own video streaming interface created
- A Gcore account with an active Streaming subscription
- An authentication set up using the user credentials
- A webhook set up
Basic operations
Stage 1. Setup
Step 1. Create a stream
Use the post_streams_id method to create a stream object in the Video Streaming. Sample request payload:- To prevent errors due to the quota for concurrent active sessions, set the active property to false.
- Choose the right transcoding region based on the user’s location.
- If successful, the method returns information about the stream that you created.
- Save the returned id and other necessary data to use later.
Step 2. Create a broadcast
Use the post_broadcasts method to create a broadcast object. Sample request payload:- Set stream_ids property to the returned id from Step 1 to bind the broadcast and stream together.
- Set status property to pending.
- If successful, the method returns information about the broadcast that you created.
- Save the returned id and other necessary data to use later.
Step 3. Enable the stream
Having received a successful response from your app, the user can now publish the stream. Use the patch_streams_id method to activate the stream. Sample request payload:Step 4. Send a webhook when the stream has started
The Video Streaming sends a webhook that contains “live”: true to your subscribed endpoint. Sample webhook payload:Stage 2. Test
The user tests the broadcast at this stage.Step 5. Change the broadcast status to live
Use the patch_broadcasts_id method to update the broadcast status to Live. Sample request payload:Step 6. Send a webhook when the broadcast has transitioned to Live status
The Video Streaming sends a webhook that contains “status”: live to your subscribed endpoint. Sample webhook payload:Stage 3. Live
The user starts streaming at this stage. The broadcast is visible to the audience.Step 7. Start recording
Use the put_streams_id_start_recording method to begin recording. If the returned HTTP status code is 204, the request is successful.Step 8. Send a webhook when stream recording has started
The Video Streaming sends a webhook that contains “recording”: true to your subscribed endpoint. Sample webhook payload:Stage 4. Stop
The user stops streaming at this stage.Step 9. Stop recording
Use the put_streams_id_stop_recording method to stop recording The response to this request contains information about the recorded video. Sample response payload:Step 10. Send a webhook when stream recording has stopped
The Video Streaming sends a webhook that contains “recording”: false to your subscribed endpoint. Sample webhook payload:Step 11. Send a webhook when the recorded video is being processed
The Video Streaming sends a webhook that contains “status”: “pending” to your subscribed endpoint. Sample webhook payload:Step 12. Change broadcast status to finished
Use the patch_broadcasts_id method to update the broadcast status to Finished. Sample request payload:Step 13. Send a webhook when the broadcast has transitioned to finished status
The Video Streaming sends a webhook that contains “status”: “finished” to your subscribed endpoint. Sample webhook payload:Step 14. Disable the stream
Use the patch_streams_id method to deactivate the stream. Sample request payload:Step 15. Send a webhook when the stream has ended
The Video Streaming sends a webhook that contains “live”: false to your subscribed endpoint. Sample webhook payload:Step 16. Delete the broadcast
Use the delete_broadcasts_id method to delete the broadcast. If the returned HTTP status code is 204, the request is successful.Step 17. Send a webhook when the recorded video is partially processed
This indicates that one quality version of the video currently being processed is ready for the viewers to watch. The Video Streaming sends a webhook that contains “status”: “viewable” to your subscribed endpoint. Sample webhook payload:Step 18. Send a webhook when the recorded video is completely processed
This indicates that all quality versions of the video are ready for viewers to watch. The Video Streaming sends a webhook that contains “status”: “ready” to your subscribed endpoint. Sample webhook payload:Step 19. Get video information
Use the get_api_videos_id method to retrieve detailed information about the video. Sample response payload:Special cases
Reuse of a stream
The user can reuse the same stream for each broadcast. In this case, you don’t need to create a new one. Just update the stream using the patch_streams_id method with the appropriate transcoding region. Sample request payload:Interruption during streaming
- The Video Streaming sends a webhook when the stream is briefly interrupted.
- You can also check for the stream status using the get_streams_id method. If the response contains “active”: false and the stream wasn’t manually interrupted, then you can call the patch_broadcasts_id method to transition the broadcast to “Paused” status.
- You can also stop the recording when the user has an interruption (even for a couple of minutes) during streaming. Your app can prompt the user to start the stream again. The stream recording will be broken into two files: data recorded up to the interruption and data recorded when the user renews streaming.